人才盘点是基于组织战略需要,通过辨识人才、全方位评价各级人才,让高潜人才浮出水面的一种行动,它是人力资源管理中的重要环节,对于企业的持续发展和战略决策具有重要意义。在这里卓知教育咨询与大家一起分享人才盘点课程。
人才盘点的目的
开展人才盘点是因为企业领导要求吗?当然不完全是,更多的是通过人才盘点实现以下几个目的:
1. 分析战略执行的人才策略
2. 优化组织结构,提高运营效率
3. 识别有潜力的人才和评估企业人才全貌,
4. 人才发展与管理
5. 人才流失风险管理
6. 吸引和保留优秀人才
人才盘点的时机
并不是所有阶段的企业都适合开展人才盘点,当一个企业进行快速发展时期和战略转型时期,过度依赖外部输入关键人才,内部关键人才的严重流失,导致企业人才供给不均衡、需求分配不均,此时就需要对企业人才进行盘点。而规模较小、没有清晰业务战略、管理成熟度低、高层不重视的企业并不适合开展人才盘点。
人才盘点成功的前提条件
一个人才盘点项目实施成功,关键在于人力资源模块和其它部门业务人力模块的衔接程度,是否具有整合一致性;高层投入的意愿和投入资源能否得到保障;企业业务策略上是否清晰;盘点工具与企业的匹配程度;组织文化的开放程度;最重要的是盘点后的行动计划能否真正落地。
人才盘点两种模式

两种盘点各有优缺点,应根据企业的实际需要选择盘点模式。
人才盘点全景图

要开展人才盘点,首先我们要了解企业为什么要开展人才盘点,即对企业发展组织诊断,通过诊断明确公司的战略目标,查找出业务现状存在的问题,以此确定人才战略方向。
人才盘点实施五个步骤

1.盘点前准备。通过组织现状分析,明晰企业的发展目标和战略业务规划;开展前期内部沟通,取得高层和利益相关方的支持;确定参与人员,做好人员分工;完成人才盘点方案的准备,获取员工基本信息。
2.明确岗位,收集在岗人员信息。其中要识别关键岗位,关键岗位是指对对业务结果的影响程度,被替代难易程度大的岗位。
3.建立岗位胜任能力标准。胜任力标准是人才盘点工作的基石,是后续能力评估、潜力评估以及人才盘点会讨论内容的标准和依据。
4.运用人才盘点工具实施盘点。实际应用中,通常会使用标准测评、情景模拟、行为测评等手段进行综合评价,下面介绍一些我们常用的测评工具。
测评工具-笔试
笔试主要考察基础知识、宏观分析能力、个人风格特点等。

测评工具-面试
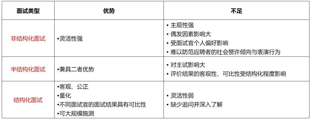
面试又分为非结构化面试、结构化面试和半结构化面试。它们的特点分别如下:

面试中通常设置六类常见的问题,分别是背景性题目、意愿性题目、情境性题目、压力性题目、智能性题目和行为性题目,通过不同的题目可以更好的了解被测者成就动机与现任职位的匹配性、计划组织协调能力、压力的应变能力、自我情绪控制、兴趣与思维等方面内容。
测评工具-无领导小组面试
无领导小组讨论在人才测评中往往能获取笔试和面试以外的一些信息,能使测评对象无意中暴露一些特点,在这里我们着重分享。
测评前准备。无领导小组在测评维度上要根据目标岗位职位说明书或能力素质模型确定测评维度,根据测评维度分别拟定各要素的评分标准,评分标准应具体到维度的行为,最后根据需要测评的维度,拟定无领导小组讨论题目。
测评实施步骤。准备好实施场地后,分布开始实施,按照6-8人每组进行人员划分,兼顾性别与年龄,向被评价者分发纸、笔、题目等讨论工具,向评价者发放评价表、观察记录表等评价工具,讨论开始前介绍讨论主题背景资料、讨论步骤和讨论要求,然后正式开展讨论,讨论期间评价者不得参加任何提问、讨论或者回答被评价者与测评有关的任何问题,避免提醒被评价者。讨论实施流程如下:

评价中可能遇到的问题
1.争论不多 快速完成。讨论材料没有引起测评对象的观点交锋,争论不多,很快达成一致,完成任务。对策:主评委根据讨论情况进行干预,指出其尚未完成的任务,或者提出新的相关任务请其继续讨论。
2.时间把控不足。讨论过程中,小组成员中无人关注时间,导致任务无法完成。对策:主评委在宣读指导语时应强调时间限制和不能按时完成任务的后果;讨论过程中可视情况适当提醒时间进行干预。
3.个人强势。小组中出现一个非常强势的人主导整个讨论,使得其他测评对象没有机会表现。对策:主评委可在小组讨论结束后增加一个评委和小组成员的互动环节,通过抛出新的问题请其他成员发言,为评委补充提供观察证据。
4.观察不足。评委由于观察不足无法评价,出现不打分情况。
对策:主评委应该引导评委就不能打分项充分讨论,如果仍不能打分,需对该项统一做不打分处理,并在最终的记录表中注明不打分原因。
现场评价维度
参与程度。被测评者发言顺序、发言时间的长度、发言时机和发言次数。
观点表达。测评者采用什么样的策略来提出自己的观点,是否坚持自己认为正确的提议,观点冲突时采取什么样的策略。
扮演角色。旁观者、协调者、激化者还是领导者
人际影响力。谁推动了讨论的进程?谁起了主导作用?谁亲和力最强?
整个讨论全部结束后,召集所有评价者召开一个评分讨论会,结合被评价者在活动过程中的具体表现进行沟通。在讨论会上,评价者根据自己的记录各抒己见,彼此交换意见,查漏补缺,努力形成对每个候选人的每个测评维度形成一致意见。最后,结果用具体的定量分数来表述。
常用测评工具——公文筐
公文筐测评,又叫文件处理测试、篮中训练法。它将被评价者置于特定职位或管理岗位的模拟环境中,由评价者提供一批该岗位经常需要处理的文件,要求被评价者在一定的时间和规定的条件下处理完毕,并且还要以书面或口头的方式解释说明这样处理的原则和理由。是评价中心中最常用和最核心的技术之一。
公文筐测评常见维度
面对强压力的承受能力;
组织目标认同度、服从意识;
目标任务分解;
对工作任务处理的依据
对下属的了解和任用依据;
向下沟通能力;
调研分析能力;
解决问题的能力;
快速处理工作的思路;
应急协调处理能力;
测评工具——360评价
360度评价是指由员工自己、上级、下属、同事甚至客户等从全方位、各个角度来评估人员的方法。
测评结果分析
测评结果出来以后,我们就需要对测评结果进行分析,确定人才的质量、数量等,常见分析工具有九宫格分析法。

5.最后是召开人才盘点会。人才盘点会是人才盘点工作的核心组成部分。在盘点会议上,组织的管理者们将对内部人才的绩效、能力、潜力等进行充分的讨论,并做出人才选用、培养等一系列决策。
人才盘点结果应用
人才盘点结果是组织中的人员配置水平和人才素质能力清晰的呈现,接下来我们就可以根据盘点结果,充分考量组织战略和业务战略,开展人员引进和调整、人员激励、人员优化以及人才培养等工作,确保企业战略有充足的人才支撑。



